MVDA-Präsidium

Vongehr ersetzt Lutsch

, Uhr
Berlin -

Der Marketingverein Deutscher Apotheker (MVDA) hat ein neues Präsidium. An der Spitze bleibt mit Präsidentin Gabriela Hame-Fischer und ihrem Vize Dr. Holger Wicht alles beim Alten. Für Jürgen Lutsch, der nicht mehr kandidiert hatte, wurde der Kölner Apotheker Dirk Vongehr in das Gremium gewählt. Norbert Peter, der ebenfalls für das Präsidium kandidiert hatte, soll sich weiter um die Politik kümmern. Er leitet schon seit drei Jahren den entsprechenden Arbeitskreis. Eine offizielle Bestätigung der Personalien steht noch aus.

Hame-Fischer (Sibelius-Apotheke, München) ist seit 2015 zusammen mit Wicht (Stadt-Apotheke, Meiningen) an der Spitze des Präsidiums. Auch die Mitglieder Dr. Sven Simons (Apotheke am Stadttor, Neuenrade) und Klaus Lieske (Viktoria-Apotheke, Castrop-Rauxel) wurden vom Vorstand erneut gewählt. Lutsch (Linda Apotheke, Kall) hatte seinen Rückzug aus dem Gremium dagegen schon vorab verkündet.

Mit Vongehr erhält das Präsidium jetzt prominente Verstärkung. Der Inhaber der ältesten Apotheke Kölns ist über die Grenzen der Domstadt hinaus bekannt. Das hat mit seiner klaren Positionierung gegenüber Herstellern etwa in Fragen des Lagerwertverlustausgleichs zu tun, aber auch mit der Herstellung seiner eigenen Gin-Marke. Im MVDA hatte er bislang – für viele überraschend – kein Amt bekleidet.

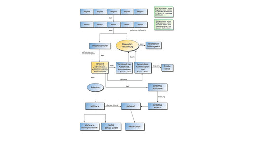
Beim MVDA wählen die rund 3000 Mitglieder zunächst die sogenannten Mentoren. Die Wahlen haben bereits im Frühjahr begonnen. Die Mentoren vertreten für den Zeitraum von drei Jahren jeweils 25 Mitglieder. Jeder Apotheker hat eine Stimme. Die knapp 120 Mentoren sitzen automatisch in der Delegiertenversammlung und wählen ihrerseits die 18 Regionalsprecher des MVDA. Diese stimmen im Vorstand über das Präsidium ab. Außerdem gründen und besetzen sie Ausschüsse und Kommissionen. Deren Vorsitzende sind ebenfalls Mitglieder im Vorstand.

Newsletter
Das Wichtigste des Tages direkt in Ihr Postfach. Kostenlos!

Hinweis zum Newsletter & Datenschutz

Neuere Artikel zum Thema
Mehr zum Thema
Kritik an fehlender Honorarerhöhung
Hartmann: „Ohne Weiterentwicklung kommen Streiks“
Apothekenkooperationen
Wechsel bei Gesund leben
Mehr aus Ressort
Neue Heimat für 1000 Mitarbeiter
Neubau eröffnet: Roche investiert in Bayern
Einloggen wieder möglich
Störung bei der Apobank

APOTHEKE ADHOC Debatte